欢迎您访问江西省人民医院,本站祝您身体健康!今天是: 预约挂号 | 设为首页 | 加入收藏
站内搜索: 热门搜索:
就医指南
预约诊疗 门诊安排 就诊流程
医保新农合 住院须知 查询服务
 
交通方位 健康体检  
 
  江西省人民医院 > 新闻中心 > 医院动态 >
江西省心血管病研究所取得一项国际性科研成果
发布日期:2012-10-31 10:53    信息来源:心研所    作者:吴志婷    访问次数:
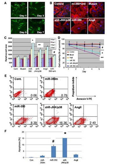
  心肌肥厚是多种心血管疾病共同的病理生理过程,是独立的心血管危险因素,目前该疾病成为了医学研究的难点。大量研究报道证实该疾病中microRNA的表达失控。如何调控这些microRNA的表达,则为该疾病诊治开辟了新领域。江西省心血管病研究所葛郁芝教授领导的课题组通过基因芯片技术首次筛选到心肌肥厚特异性microRNA(miR-350),并以此为研究靶点,在细胞和动物水平调控miR-350及其靶基因的表达,利用qRT-PCR,Western blotting及免疫细胞化学法等探索miR-350调控心肌肥厚的作用机制。课题既结合生物学基础机制的研究,同时将转化医学的理念贯穿于课题实施中。该课题2012年已得到了国家自然科学基金的立项资助。
  该课题的部分研究成果已于2012年9月20日在国际著名的SCI核心杂志《biochimica et biophysica acta-molecular basis of disease》发表(该杂志2012年影响因子为5.3),标志江西省心血管病研究所在该领域的研究进入了国际先进水平。
  文中部分图表摘录如下:
 
  
  Figure. 3 The ectopic expression of miR-350 significantly induces the enlargement of cardiomyocytes and cell apoptosis. (A) Morphological changes in H9c2 myocardial cells in a time-dependent manner. (B) H9c2 myocardial cells were treated without or with various agents and stained by actin-immunofluorescence to reveal sarcomeres, and with Hoechst stain to reveal nuclei. (C) The relative cell size in response to various conditions at different time-points was analyzed. (D) The effects of different agents on cell viability were examined by MTT assay. (E) H9c2 myocardial cells were transfected with miR-350, shR-p38 or miR-350m. Cells were sampled at 60 h, and apoptosis was determined via Annexin V-PE and PI co-staining. Data are representative of three experiments. The corresponding quantitative analysis was shown in (F).


版权所有:江西省人民医院  通讯地址:南昌市爱国路152号  邮政邮编:330006 网站投递邮箱: jxphxc@163.com
   咨询电话:0791-86895550 传真:0791-86895863  赣ICP备12006239号-1  洪卫网审【2014】第10号
您是本站第:677624 位访问者!