|
|
|
| 省医药学部9个项目满分通过2020年度国家室间质量评价 |
| 发布日期:2021-02-01 18:00 信息来源:药学部 作者:侯雄军 田波 访问次数:
|
|
在国家卫生健康委临床检验中心开展的2020年度全国临床检验室间质量评价(以下简称室间质评)活动中,江西省人民医院药学部取得优异成绩,参加的7个室间质评计划9个项目成绩全部合格,满分通过测评,获得证书。
室间质量评价是多家实验室分析同一标本,由外部独立机构收集、分析和反馈实验室检测结果的方式进行,以评价各临床检验实验室在特定领域的分析、检测或校准能力和水平。室间质评是国际公认的临床实验室全面质量管理的重要组成部分,是各临床实验室检测结果互认的重要依据。
药学部此次通过的测评项目为:全血治疗药物监测(环孢素A、他克莫司)、血清治疗药物浓度监测(卡马西平、丙戊酸)、人类白细胞抗原(HLA)B*5801基因检测、人类白细胞抗原(HLA)B*1502基因检测、氯吡格雷药物代谢基因(CYP2C19)多态性、他克莫司药物代谢基因(CYP3A5)分型、叶酸代谢基因(MTHFR)多态性,其中定量检测项目(允许范围靶值±25%):环孢素、他克莫司、卡马西平、丙戊酸最大偏倚分别为3.09%、3.37%、3.82%、4.00%,均远低于允许偏倚范围,充分体现检测结果准确可靠。
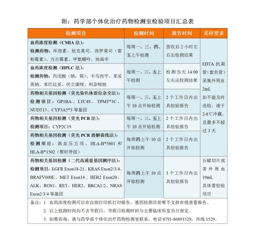
江西省人民医院是江西省药理学会治疗药物监测研究专业委员会主委单位,是我省较早较全开展治疗药物监测和药物相关基因检测的医院,检测项目详见附表。药学部个体化治疗药物检测室始终秉承服务于临床、服务于患者为宗旨,积极推进软硬件建设。近年来,购置了高通量基因测序仪、实时荧光定量PCR仪、高效液相色谱仪、全自动化学发光免疫分析仪等一批先进仪器设备,建设了规范化的临床实验室,并配备专职人员,每年为2万余例次患者提供高质量的药学检测服务和用药建议,为临床制定个体化用药方案提供了有效参考,深受临床和患者的认可和好评。
|
|
 |
|