欢迎您访问江西省人民医院,本站祝您身体健康!今天是: 预约挂号 | 设为首页 | 加入收藏
站内搜索: 热门搜索:
就医指南
预约诊疗 门诊安排 就诊流程
医保新农合 住院须知 查询服务
 
交通方位 健康体检  
 
  江西省人民医院 > 新闻中心 > 医院动态 >
仁医科普| 关注来自星星的孩子——自闭症患儿
发布日期:2022-05-07 20:37    信息来源:心身医学科    作者:叶丽平    访问次数:

目光清澈,却不愿与人对视

听力正常,却对家人呼唤充耳不闻

发声正常,却总是不与人交流

他们沉浸在自己的世界,

就像一座孤岛,别人难以涉足,

他们像星星一样孤独地闪烁在你我身边

医学上称它们为“自闭症儿童”

 

  自闭症又称孤独症,主要表现为不同程度的社会交往障碍、语言发育障碍、兴趣狭窄和行为刻板,是一类神经发育障碍性疾病,美国精神医学协会第五版《精神障碍诊断与统计手册》第五版,已将儿童孤独症、未分类的广泛性发育障碍、阿斯伯格综合征统称为孤独症谱系障碍(ASD)。

  这样一个特殊的群体,正在变得越来越庞大,2020年美国疾病控制与预防中心(CDC)发布儿童孤独症谱系障碍的患病率为1/54,2021年则上升到1/44,而我国,不同地区的调查显示的患病率差异较大,保守估计超过1%。2019年《中国自闭症教育康复行业发展状况报告Ⅲ》指出,我国有超过1000万的自闭症人群,200多万自闭症儿童,按1%来算,自闭症儿童的数量每年以接近20万的数字递增。

 

  令人遗憾的事,ASD的病因及发病机制尚不明确,通常又起病隐匿,以致于严重影响患者的身心健康,所以ASD的早期识别至关重要。

 

家长该如何早期识别孤独症呢

ASD早期行为标志——“五个”行为可以帮助家长早期识别:

 

(1)不看或少看

  即目光接触异常,ASD患儿早期就开始表现出对社交刺激注视缺乏或减少,对人尤其是人眼部分的注视减少。

 

(2)不应或少应

  包括呼名反应,宝宝对父母的呼唤声充耳不闻,叫名字反应不敏感。

 

(3)不指或少指

  指缺乏恰当的肢体动作,无法对感兴趣的东西提出请求或者要求。ASD患儿可能早在12月龄就表现出肢体动作使用频率下降,如不会点头表示需要,摇头表示不要,有目的的指向、手势比划等。

 

(4)不语或少语

  多数ASD患儿存在语言出现延迟,家长最多关注的也往往是语言问题。尽管语言发育延迟并不是ASD诊断的必要条件,其他发育行为障碍也多表现有语言发音延迟,但对语言发音延识儿童也要考虑ASD可能

 

(5)不当

  指不恰当的物品使用及相关的感知觉异常,ASD患儿从12月龄起可能会出现对物品的不恰当使用,包括旋转、排列以及对物品的持续视觉探索。比如将小汽车排成一排,旋转物品并持续注视等。言语的不当则表现为正常语言出现后言语的倒退,难以听懂、重复、无意义的语言。

 

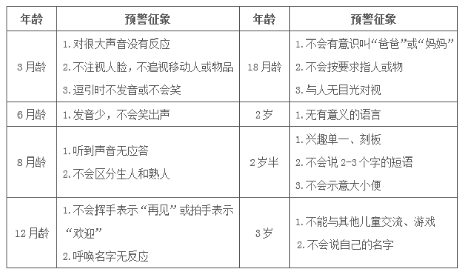
  2013年国家卫生健康委员会发布了《儿童心理发展技术指南》,其中明确列举了孤独症的预警表现,具体如下图:

 

仁医科普| 关注来自星星的孩子——自闭症患儿

 

 

  孤独症的治疗越早开始,对患者病情改善的希望就越大。目前,最可靠的治疗方法是行为干预和教育训练,除了寻求专业医生的帮助,也鼓励家长参与到治疗过程中,因为孩子大部分时间是在家里面的,家长掌握了训练的方法,在日常生活当中去进行训练,会对孩子的康复有更大的帮助。

 

常用的康复训练方法有

(1)应用行为分析疗法(ABA)

  主张以运用行为分析原理,把要教授的知识分解成很多个细小单元,然后对每一个细小单元进行训练直到掌握为止,最后把掌握的细小单元串联成一个复杂的行为,如模仿、语言、行为、社交等。

 

(2)孤独症以及相关障碍儿童治疗教育课程(TEACCH)训练

  该课程根据孤独症儿童能力和行为的特点设计个体化的训练内容,对患儿语言、交流以及感知觉运动等各方面所存在的缺陷有针对性地进行教育,把抽象的概念具体化,从而增强孤独症儿童对环境、教育和训练内容的理解和服从。

 

(3)人际关系训练法

  包括Greenspan建立的地板时光疗法和Gutstein建立的人际关系发展干预(RDI)疗法。其目的均是使患儿能够有与他人分享经验、享受交往乐趣及建立长久友谊关系的能力。

 

(4)游戏文化介入(PCI)

  就是以一种游戏化的训练方式,让患者愉快的接受并喜欢的这种方式来干预从而来达到目的。

 

(5)其他训练

  感觉统合训练、言语训练、音乐治疗、海豚、白鲸辅助治疗、瑜伽、水疗马术等均能改善患者症状。

 

  每年的4月2日定为“世界自闭症关注日”,让我们一起了解认识星星的孩子,让他们不再孤单。

江西省人民医院

心身医学科

科室介绍

 

  江西省人民医院心身医学科是集临床、教学、科研为一体的精神(心理)医学专科;是国家精神心理疾病临床医学研究中心(中南大学湘雅二医院)联盟成员单位;目前医务人员中有医学博士1名,硕士2名,中、高级职称医师2名。

 

  科室对精神(心理)科常见病、多发病、疑难病例如睡眠-觉醒障碍、抑郁症、焦虑症与恐惧相关障碍、双相情感障碍、青少年情绪障碍、注意缺陷与多动障碍、孤独症、精神分裂症、强迫及相关障碍、躯体忧虑障碍及疑病障碍、应激相关障碍、摄食及排泄障碍、性心理障碍、网络成瘾等均具有丰富的诊疗经验,且擅长心理治疗,具备国内先进的诊治技术。

专家介绍

仁医科普| 关注来自星星的孩子——自闭症患儿

 

黄小军

医学博士

心身医学科负责人

加拿大阿尔伯塔大学访问学者

 

擅长:擅长焦虑抑郁障碍、青少年情绪障碍、躯体忧虑障碍及疑病障碍、睡眠障碍、网络成瘾、双相情感障碍、精神分裂症、强迫障碍、进食障碍、性心理障碍等精神心理疾病的诊断、药物治疗及心理治疗。

 

仁医科普| 关注来自星星的孩子——自闭症患儿

 

刘得乐

副主任医师

硕士研究生

国家心理治疗师

擅长:睡眠障碍、焦虑抑郁障碍、各类神经症及老年期精神障碍等精神心理问题的诊断、药物干预及心理治疗。

 

仁医科普| 关注来自星星的孩子——自闭症患儿

 

叶丽平

硕士研究生

心理治疗师

擅长:抑郁症、双相情感障碍、精神分裂症等疾病诊治和心理治疗。

就诊方式

1.地址:江西省南昌市红谷滩新区丰和北大道266号(门诊医技楼2楼内科诊区27-29诊室)

 

2.交通:

(1)公交:珠江路地铁站、丰和北大道香江路口站、天赐良缘站

(2)地铁:地铁1号线珠江路站4号出口

 

3.联系电话:0791-87721319



版权所有:江西省人民医院  通讯地址:南昌市爱国路152号  邮政邮编:330006 网站投递邮箱: jxphxc@163.com
   咨询电话:0791-86895550 传真:0791-86895863  赣ICP备12006239号-1  洪卫网审【2014】第10号
您是本站第:677624 位访问者!